Návrh schématu a DPS měniče
Nabízíme kompletní návrh výkonové elektroniky pro BLDC motory s podporou vektorového řízení (FOC), optimalizované zejména pro ruční elektrické nářadí.
- návrh výkonové části (MOSFET, gate drivery)
- měření proudů (shunt / Hallovy senzory)
- ochrany proti přepětí, nadproudu a přehřátí
- optimalizovaný layout DPS (EMC, ztráty)
- přizpůsobení konkrétní aplikaci
Součástí dodávky jsou kompletní výrobní podklady. Gerber data jsou předána zákazníkovi pro vlastní výrobu DPS.
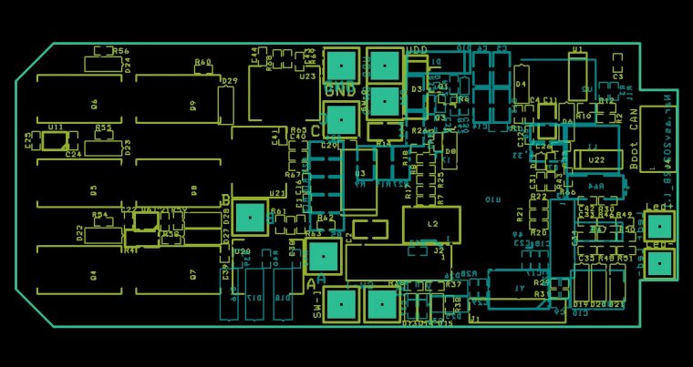
Ukázky návrhu DPS
Řídicí software
Software je rozdělen na dvě samostatné části: bootloader a aplikační software.
Bootloader (placená služba)
Bootloader slouží k bezpečnému nahrávání a dešifrování aplikačního software.
- bootloader se nahrává přes rozhraní JTAG
- nahrání probíhá pomocí zapůjčené programovací desky
- služba je zpoplatněna
- bootloader zůstává trvale uložen v zařízení
Bootloader je jediný prvek schopný dešifrovat aplikační firmware.
Aplikační software (FOC)
Aplikační software je poskytován ve formě šifrovaného HEX souboru.
- HEX soubor je volně dostupný
- software je šifrován
- dešifrování provádí výhradně bootloader
- nahrávání přímo z PC přes USB nebo převodníkem USB-CAN
- bez nutnosti JTAG nebo speciálního programátoru
Tento přístup umožňuje bezpečnou distribuci software při zachování možnosti aktualizací.
Shrnutí nabídky
- návrh schématu a layoutu DPS BLDC měniče
- předání Gerber dat pro výrobu
- bootloader – placená služba (JTAG)
- šifrovaný aplikační FOC software
- technická podpora při integraci